
SFR-Meshは複数のSFR (Single Frequency Repeater) をメッシュ状に接続し通はセッションを動的に形成する新しいネットワークアーキテクチャです。
現在、開発中の新制御方式によるシステムで2026年3月より実証実験を開始し、将来の普及を目指して開発を進めております。
はじめに
こちらのサイトにお越し下さいまして、誠にありがとうございます。 ご興味を抱いてくださり、お時間を割いて頂けましたことに大変感謝しております。
インフラのに関する部分御切ないなどをしておりますので、ユーザーからは見えない部分のお話も多いため証書難しい部分もあるかと思いますがご一読いただければ幸いです。 また、インフラとしてのシステムである以上技術うんぬんよりも裏方として、仕組みを使った使用感、楽しさ、便利さなど触れて頂いた方々の体験が最終的な評価になることも理解しております。
実用に至るまでの道のりは長くなることが予想されますが、最善を尽くす所存です。 温かく見守って頂ければありがたいです。
現在行われている実証実験とは、今回開発したLUTGを用いた透過型の制御方法が、実際に現在流通している機材で動作しているか実用となる可能性があるかを検証する作業です。 2026年5月時点で概ね実用になること、また、現在考えられる制御や体系が確立できたことは確認されました。 一方で現在一般に流通している機材やソフトでの限界点も見えてきました。
実用化、永続的な運用を実現するためには以下の課題があります。
- サーバーOSバージョンのアップデートへの対応
- 接続機器の処理制度の問題
- 接続機器の現地制御の新規開発
- 接続機器の動態管理の確立
- 回線の管理を含めた品質の向上
- インフラ維持のコストの捻出方法
今回開発したSFR-Meshの主要部分は既に対応済みですが、既存の機構にライフタイム上の限界や、開発時点で考慮されていない機能上の制限や不足が多々存在し、新規に開発して対処しSMRの性能か機能を最大限活用する必要があります。
下記のリンクから使い方やTGリストなどをまとめておりますので、ご一読ください。
また、もしご興味あありましたら、どのような仕組みなのかもご一読いただけますと大変ありがたいです。
SFR-Meshとは
SFR-Meshは、DMRデジタル無線で「接続したいSFRを直接呼び出して交信できる」新しい通信方式です。従来のDMRでは、決められたトークグループ(TG)に参加してそこにいる局と交信する必要がありました。しかしSFR-Meshでは、呼び出したい相手側のSFR(デジピーター)を指定するだけで、システムが自動的に回線を構築し、通話終了後には自動的に解放されます。
日本国内のDMRモードは以前より様々な実験が行われていましたが、特にハムフェア2023にてJ5RBD 加藤OMによりSFR(Single Frequency Repeater)の実験が行われたのきっかけとし、VoIPリンク研究会などの活動や、熱心なSFR基地局管理者の皆様のご尽力により近年で急速に普及が進みました。
開発のねらい
これまでも、ご自身でホットスポットやドングルなどを導入しVoIPリンクをを活用、普及されてきた多くのアマチュア無線家の皆様のご尽力により様々なネットワークが形成されております。 一方で実現には機材と一定の知識や技術が必要な側面もあります。
今回次の目標を開発のねらいとしました。
- VoIPシステムの知識が無くても楽しめる
- VoIP機材が無くてもDMR無線機があれば楽しめる
- 応答はPTT押下のみで簡単に
- 現地での複雑なTG番号登録作業を無くす
- 既存機材を無改造で活用
- RFでの運用を最大限活用
- 万一の緊急時や災害時、防災でも実用となる、許容される性能
また、現在国内各地でSFR基地局を設置運用されている管理者有志の皆様は、独自に設備を用意され、それを維持しオープンに提供されています。 地域やサービスエリアによっては運用者が少ないこともあるかと思います。 また全国のDMRを楽しまれている方々と無線の上でお話しできたら嬉しいと思います。
一方で、ホットスポットは、個人が自分の為に設置し利用する前提で接続し、その先のシステムもレピーターを除いてはホットスポットの先に不特定多数のユーザーが存在する前提ではない側面があり、現在の日本でのSFR運用となじまない場面が生じていました。
これらを実現のため、新たに発案・開発した上位 TG 制御レイヤーを導入し、従来の TG の役割を単なる配信先から「セッション生成トリガー」として再定義します。これにより中央集約型であった TG 制御を各 SFR(Single Frequency Repeater)へ分散し、メッシュ状に接続された通話セッションを動的に形成する新しいネットワークアーキテクチャを実現します。
従来のDMRネットワークでは、通話は主に固定されたトークグループ(TG)に基づいて配信されます。 ユーザーがPTTを押すと、そのTGに接続しているすべてのノードへ音声が配信されます。
この方式はシンプルで広く普及していますが、SFR環境ではいくつかの問題が発生します。
通常、この方式では TGへの接続を維持する必要があります。 しかし、SFRは単一チャネル資源のため、TG接続中はチャンネルが常時接続となり、SFRのリソースを占有してしまいます。 また接続中はローカルの交信トラフィックがそのままネット側に流れてしまいますので公共性が高いSFRでは弊害となります。
自宅に設置されたホットスポットのような環境では大きな問題になりませんが、現在日本で普及している SFR(DMRデジピーター) の運用では次のような制約が生じます。
従来方式の問題
-
TG接続中はSFRリソースが占有される
-
利用できるTGの範囲が制限される
-
不必要なノードにも音声が配信される
-
反射配信方式のため、TGに複数局が存在しないと交信が成立しない
これは、RF、ネットワーク経由問わず、TG(Group Call)は、TGベースのブロードキャストであり単純分配でありここで行われるfan-outは「ただの配信」です。
海外の一般的なDMRリピーター(アップリンク/ダウンリンクの2周波数方式)では、2つの Time Slot を利用して複数のTGを同時に運用することで柔軟性を持たせています。
しかし、日本国内で広く普及している SFR(Single Frequency Repeater) は単一チャネル構成のため、TG運用には、回線容量等のより強い制約があります。
特に大きな制限は、
通信したい相手先のSFRが同じTGに常時接続していない限り、任意のタイミングで交信できない
という点です。
SFR-Meshでは、TGを宛先アドレスとして識別情報として用いて、セッションベースで状態同期を行い、endpoint限定しfan-outを配信ではなく「状態に依存したルーティング」とし動的な配信を実現しています。 制御が効かないリフレクション=盛大なfan-outを封じ込めて、LUTGを動的に割当セッション管理を行い制御された通信を実現しています。
「DMRにセッションレイヤーを追加する実装」
これによりDMR Tier II環境でTier II 以上の利便性を実現しました。
SFR-Meshのアプローチ
これまでのTG配信 = 強固な壁の反射による双方向配信(壁打ち方式)
SFR-Mesh通信 = 双方向で壁を透過し、更にその壁にルーティング制御させる方式
SFR-Meshでは、この問題を解決するため方向性のない「反射配信」から方向性を持った「透過通信」制御を行い、それぞれの通信を通話を複数の「セッション」として管理する方式を採用しています。
ユーザーがPTTを押すと、その通話は単なるトークグループ配信ではなく、特定のノード間で形成される 通話セッションとして処理されます。
この仕組みにより、
-
必要なノードだけに音声を配信
-
SFRリソースの占有を最小化
-
複数の通話を同時に成立
させることが可能になります。
LUTG(Logical Unified Talk Group)
SFR-Meshでは従来のTGを完全に置き換えるのではなく、それらを トリガーとして活用しつつ、新しい論理レイヤーを導入しています。
この論理レイヤーでは LUTG(Logical Unified Talk Group) を使用します。
LUTGはセッションごとに動的に割り当てられる内部TGで、通話のルーティングを制御する役割を持ちます。
接続要求が発生したときのみ、対象となるSFR同士を Peer-to-Peerで接続します。
これにより
-
不要な常時接続を排除
-
必要なときだけ通信路を生成
することができます。
メッシュ型通話セッション
SFR-Meshでは、通話は次のように扱われます。
1つの通話は origin と target のペアとして定義されます。
例
target = TG711108
このペアが成立すると、システム内部でセッションID(msid) が生成され、同時に LUTG が割り当てられます。
LUTG = 805001
msid = 3
origin = 711111
target = 711108
このセッションは独立して管理されるため、他の通話セッションとは完全に分離されます。
例えば次のような複数の通話が同時に成立します。
LUTG=805002 Origin:711112 ↔ Target:711109
LUTG=805003 Origin:711112 ↔ Target:711025
つまり、ネットワーク内では 複数の通話セッションが同時に動作します。
音声配信は Origin / Target のペア内でのみ Fan-Out されます。
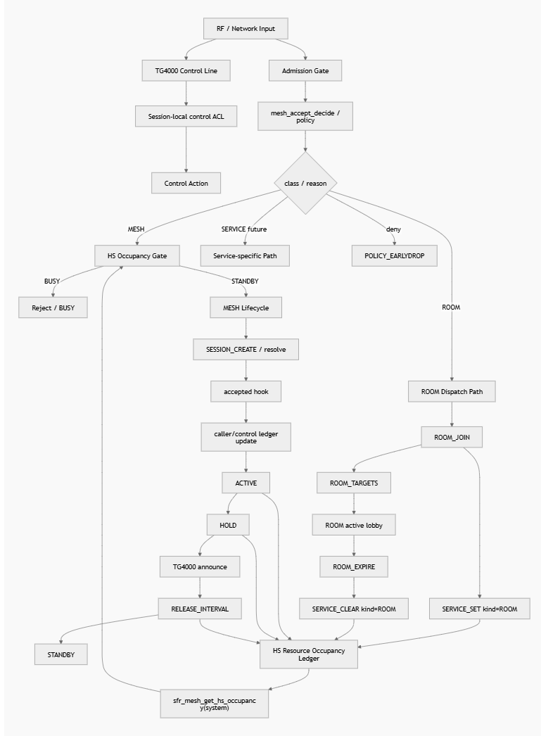
SFR-Mesh/Room TG/Service TG 通信系統判定プロセス

TG1リライトによるシンプルな運用
各ホットスポットでは、割り当てられたTGをTG1(SFRで一般的に使用されるTG番号)へリライトすることができます。
これにより次のような運用が可能になります。
-
他のSFRを呼び出すときは Manual Group ID入力でセッションを確立
-
通話開始後は TG1で会話を継続
-
ターゲットSFRの利用者は TG1設定のままで応答可能
-
そのSFRを受信しているすべての局が復調可能
この仕組みにより、利用者は複雑な操作を行うことなく自然な通話を行うことができます。
SFRの標準TGが1以外の場合はそのTG番号を指定します。

システム構成
既存のADNシステムのコアをベースに互換性をある程度維持しつつ、主要なモジュールは新規に開発しています。
実際にはコア部分御90%を変更または追加実装し、Commonモジュール群を新規に作成して新しい制御レイヤーを実現しています。 もともとはシングルセッションベースでTG空のan-Outが基本理念のコアから、Fan-Outを極力抑制して綿密にコントロールしさらにシングルセッションからマルチセッション制御を行っていますのでほぼ別物になっています。
Dashboardは現在ADN用のものを一部修正して稼働していますが今後マルチセッションに適したインターフェースや情報を見れるように改善予定です。
- HBLink
- Bridge Master (Core)
- Mesh Bridge Master
- Echo/Parrot (Playback)
- AMBE Voice Player
- Web Dashboard
- Admin Panel
- Performance Monitor/Statistics Board

Commonモジュール群
- SSOT Main
- SSOT Cache
- SFR-Mesh State
- SFR-Mesh Resolver
- SFR-Mesh Policy
- SFR-Mesh LUTG
- SFR-Mesh LUTG Policy
- SFR-Mesh LUTG Locator
- SFR-Mesh LUTG Rewrite
- Call Type

日本特有のシステム?
ではありません。
ガラパゴスシステムか?と言われる場面や方々もあるかと想像しますが、ETSIに準拠して開発を進めることによりシステムとしてガラパゴス仕様だは無く、また、ならないように注意していきます。
SFR-Meshは現在Simplex Modeを基準に開発していますが将来的にはDuplex Modeを追加することにより通常型DMRレピーター基地局に対応も可能です。 これによりTG接続の為レソースが天佑される仕組みの改善になりリソースを動的に割り当てることが可能になります。 周波数コントロールを除いてトランキングに近い効率の良い運用が可能になると思われます。
昨今のアマチュア無線の分野におけるFRの普及は日本特有のものであることは事実です。 日本以外ではロシアにおいて一定の業務用SFRの需要はありますが特殊な状況です。
せっかく普及したSFRを相互にフレキシブルに、オープンに接続することでHot Spotをお持ちでないユーザーでも気軽にネット接続が楽しめる利便性向上を目標に、DMRを通じてアマチュア無線で楽しい時間を共有して頂くのが開発者の最大の願いです。 あったら良いなと思うシステムを作ることが願いです。
現在の日本国内のアマチュア無線をとりまく環境ではSFR接続が選択肢となっていますので、そのさらなる普及に寄与できれば有難いです。
システム開発について
SFR-Meshシステムは将来安定してSFR基地局をVoIP接続するインフラを提供し、VoIP機器が無いユーザーにも広くRF通信を起点としてSFRを通してより多くの方と通信できることを最大の目的とし、7K2LGO 佐藤個人により独自に開発を開始し、現在自身のサーバーにて稼働しております。
プログラムはまだまだ発展途上でありバグや不具合があり改善の余地がある状態ですので、今後実証実験を通じてできる範囲で改善していきます。
開発に際してシステム設計とプログラム製作・実装は私一人で作業を行っておりますが、その際に必須となる運用テストはVoIPリンク研究会の皆様のご協力と応援を頂き、ここまでたどり着けました。
またベースとなっているサーバープログラム自体のインストール作業を含めた再現性が著しく悪く稼働に至るまでが困難が多く、また、ライフサイクルの問題がありるのも事実です。
従って、既存のシステム環境の延長線上で新しいLUTGとSSOTを中心とした接続制御技術の開発と実証まで到達したのが現在地です。
将来にわたる安定運用の為にはOSのバージョンアップ対応、DATA通信収容、安定性向上のための専用SFR接続システムの実現などが必要ということが分かり、改めて新規開発とする必要があることが分かってきました。 今後本格的に運用には根本的な部分からすべて新規に作り直し寄せ集めのシステムではない状態で将来性を持ったシステムにする必要があります。
実証実験は行いますが、将来の継続性と安定性を考慮しプロトタイプである現状のままで通常運用での展開に進むことは考えていません。 また、通常運用への展開には相当な工数と開発を継続する資金が必要となりますので相当な困難があるものと覚悟しています。
開発作業の続行を優先するため、現時点での問い合わせなどに時間が割けない状況です。
また、開発開始から現在に至るまでのコストは開発者の小遣いををはるかに超える規模に達していますが、資金調達を行い(資産を売却し)、何とか一旦の完成を迎えました。 アマチュア無線の為の製作物と言えども、世界各国で有志で行われているプロジェクトは多々ありますが、どれもタダで出来ているものではありません。
当初外注も考えましたが、当然の如く個人では支払えない規模の見積金額になりました。 一般的にシステム開発の金額としては妥当なものですが、個人や私のような小規模企業が支払える金額では全くありません。 また、払えたとしても恐らく4か月の期間での完成はPM、労務、調整業務等のオーバヘッドに加えて、DMRを触りながらプログラムを書く人材と環境を国内で確保することは難しく、恐らくお金で解決することは現実的には無線機メーカーによる開発でない限り無理であったと思われます。
私一人で開発作業を行いましたのでコストは1/10程に圧縮出来ましたが、大変現実的には厳しいものです。 もちろんこのシステムは売り物でも金儲けの道具でも全くありません。 いつの日か利用者の皆さんに喜んで頂けることで報われるもので、それ以上でもそれ以下でもございません。
製品であれば販売して収益を得ることもできますが、このような開発ではそれは出来ません。 特に世界各国で設備を設置したり、有志でシステム開発・運用などを行っているそれぞれの方々が、程度の差があるにせよそれなりの規模のコストを吸収し持っているリソースを消費して活動していたり、同時にサポートや応援をする個人や企業、団体などのスポンサーが在って成り立っていることを知って頂けると大変ありがたいです。
尚、本システムの開発、並びに実証・実験運用にあたり開発者本人、及び開発者が経営するFlex Fleet 株式会社により必要なすべての設備とコストを負担しており、スポンサーはおらず、全額私の負担で行っております。 状況により開発の中断や中止があることをあらかじめご了承ください。
ETSIの規格の中でDMR Tier IIの特徴を最大限位活用している状態になあると考えていますが、このシステムが最善とも思っておらず、他のシステムや方式を否定する意図は全くなく、開発者の今できることを最大限行い、今出せる最善を尽くしただけですので、温かく見守って頂ければ大変ありがたいです。
冒頭の開発のねらいにて触れました「緊急時や災害時、防災でも実用となる、許容される性能」につきまして、簡単に説明いたします。 開発者は28年に渡り、消防、警察、港湾、航空の緊急業務や災害有事危機管理統合指揮所(EOC)の安全監理士官としての現場で、古くはFMレピーターからP25 Ph-2トランキングシステム等の業務無線も活用してきました。 その際のレベルを参考として、アマチュア無線と言えども、一定の許容されるレベルを維持できる仕様を目指しました。 これにはプログラムと開発のみで達成できるものではありません。 運用する設備や回線、それを維持する工数・脳数の総体がシステムとしての性能=ユーザーの使用感と体験につながる性質のものであることをご理解頂きます様お願いいたします。
SFRの接続に関して
現時点では小さな規模になりますがVoIPリンク研究会のご協力を頂きまして、新しく生まれた制御技術の実証実験の為の運用を行っており、システム総体として完成を迎えるまでは広く接続の募集を行う段階にはありません。
この技術の紹介や使い方などに関するお問い合わせ等は、VoIPリンク研究会にお願いしております。
現在開発中につき実験段階で、運用パフォーマンスなどの想定や評価、改善作業を行っております。 その際ある程度の負荷や状況を作るトラフィックは必要となりますが、ログ最終などの観点から必要以上のロードは作業の支障になることと、作業中のモジュール再起動が多く発生しますので通信が途絶えますので管理できる範囲での実証実験となっております。 また、この間は開発者の判断により作業スケジュール優先で接続・切断を作業の必要に応じて行っております。
今後の接続拡大に際しては、インフラサーバーである性質上、安定した運用リソースの確保など解決しなければならない課題があります。(開発者個人で負担できるワークロードや金銭的なコスト範囲を超えます。)
重ねてになりますが、VoIP機器が無いユーザーにも広くRF通信を起点としてSFRを通してより多くの方と通信できることを目標としておりm不特定多数のプライベートHSを直接接続することを主な目的としておらず、接続管理方法も異なります。 また、これを収容するための開発・運用リソースコストを継続して個人が維持できないのが現状です。
また、SFR側のHSをシステムの一部として制御を委譲、分散して運用する都合上、設定ミスや複合条件などによりシステム全体に影響を及ぼす可能性があり、対応を含めた適切な運用管理を必要とするシステムです。
実証実験を進めていく中で、現在普及している保護隔離された接続条件のレフレクション方式を前提としたMMDVM製品は、双方向の協調制御が必要ないためそのような機能が一切なく、両方向からそれぞれ一方的な配信を行うことにより成立しています。 今回の方法もそこを前提として設計しておりますが、通常運用が行われているサイトに接続をする仕組み(保護隔離されていない状況)においては、どうしても性能と品質確保の上で限界が明らかになってきました。
今後はホットスポット側(SFR基地局現地側)での協調制御が性能維持では必要となること判明しました。 出入り口の協調制御は移動局端末を直接制御できないTier IIで出来る最後の砦となり今後の最大の課題です。
実証実験中の各SFR基地局でのHSの設置・運用に関しましては、それぞれのSFR管理者の責任においてお願いいたします。 SFR-Meshはインフラ提供を目的としたシステムリソースであり、SFR基地局設備の運用管理を負うものではありません。
DMR以外のモードの接続について
様々な制御をETSIに準拠して構築していますのでDMR専用のシステムです。 フレームレベルで関与していますので、DMRプロトコル以外のモードでの相互運用には、制御面でのインタープリターのような機構が必須で、その開発の可能性は現時点では非現実的と認識しています。 従来型のStatic TG接続互換レベルが現実的なラインと考えています。
一方で、Open Bridge Protocol (OBP)を実装し既存のADNシステムとの外部相互接続の互換性は維持していますので将来の展開の可能性は残してあります。
また、D-APRSのモジュール実装も計画しておりますが、ブロードキャスト思想の現行のAPRSは、APRSからDMRネットワークへの双方向の通信を実現するために常時接続を要求することになりますので、シングルリソースのSFR経由での親和性は大変悪いのが現実です。 一方でDMRからの一方的なデーターの垂れ流しは簡単ですが、APRSの双方向通信のポリシーに反することになりますので難しい判断が必要な状況です。
SFR-Mesh
SFR-Mesh is a new network architecture that connects multiple SFRs (Single Frequency Repeaters) in a mesh topology and dynamically forms communication sessions.
The system is currently under development, and field experiments began in March 2026.
What is SFR-Mesh?
SFR-Mesh introduces a newly developed upper-layer TG control mechanism called LUTG. It redefines the role of conventional Talk Groups from simple distribution destinations into session-creation triggers. By doing so, TG control—traditionally centralized—is distributed to individual SFR (Single Frequency Repeater) nodes, enabling the dynamic formation of mesh-connected communication sessions.
In conventional DMR networks, voice communication is primarily distributed based on fixed Talk Groups (TG).
When a user presses the PTT (Push-to-Talk) button, the voice stream is transmitted to all nodes connected to that TG.
This method is simple and widely used, but it introduces several limitations in an SFR environment.
In conventional operation, a Talk Group (TG) connection must remain active. Because an SFR is a single-channel resource, maintaining this connection effectively keeps the channel permanently engaged, occupying the SFR’s limited capacity. Furthermore, while connected, local traffic is automatically forwarded to the network, which can create operational issues for publicly shared SFR stations.
In a small private hotspot environment this may not be a major issue, but in the SFR (DMR Digipeater) systems currently deployed in Japan, several operational constraints arise.
Limitations of the Conventional Method
When using traditional TG-based distribution:
-
SFR resources remain occupied while connected to a TG
-
The available TG range becomes restricted
-
Voice traffic is delivered to unnecessary nodes
-
Communication requires multiple stations to be present on the same TG
In typical overseas DMR repeaters (uplink/downlink dual-frequency systems), flexibility is achieved by operating multiple TGs simultaneously using two Time Slots.
However, SFR (Single Frequency Repeater) systems widely used in Japan operate on a single-channel architecture, which imposes stricter limitations on TG-based operation.
The most significant limitation is:
Communication cannot be established at arbitrary times unless the destination SFR is already connected to the same TG.
The Concept of SFR-Mesh
SFR-Mesh introduces a different approach to communication.
Instead of treating communication as a simple TG distribution, calls are managed as sessions.
When a user presses PTT, the call is handled as a communication session formed between specific nodes, rather than a broadcast to a TG.
This mechanism enables:
-
Voice delivery only to required nodes
-
Minimization of SFR resource occupation
-
Multiple simultaneous conversations
LUTG (Logical Unified Talk Group)
SFR-Mesh does not completely replace traditional TGs.
Instead, TGs are used as triggers, while a new logical layer is introduced.
This layer uses LUTG (Logical Unified Talk Group).
LUTG is an internal TG dynamically assigned per session, responsible for controlling call routing.
When a connection request occurs, only the relevant SFR nodes are connected using a peer-to-peer link.
This approach allows the system to:
-
Eliminate unnecessary permanent connections
-
Create communication paths only when required
Mesh-Based Call Sessions
In SFR-Mesh, each call is treated as a pair consisting of:
-
origin
-
target
Example:
target = TG711108
Once this pair is established, the system generates:
-
a Session ID (msid)
-
a LUTG
Example:
LUTG = 805001
msid = 3
origin = 711111
target = 711108
Each session is managed independently and completely isolated from other sessions.
For example, the following simultaneous calls may exist:
LUTG=805002 Origin:711112 ↔ Target:711109
LUTG=805003 Origin:711112 ↔ Target:711025
This means multiple voice sessions can operate simultaneously within the network.
Voice distribution is fan-out only within the Origin/Target pair.
SFR-Mesh/Room TG/Service TG Stream Lines Stracture

Simplified Operation Using TG1 Rewrite
Each hotspot can rewrite the assigned TG to TG1, which is commonly used in SFR environments.
This enables the following operational flow:
-
Establish a session using manual Group ID input
-
Continue the conversation on TG1 after the session begins
-
Users on the target SFR can respond while remaining on TG1
-
All stations receiving that SFR transmission can demodulate the call
This allows users to communicate naturally without complex operations.
Session Termination
Call sessions are not maintained indefinitely.
In SFR-Mesh, if no transmission occurs for 30 seconds after the last voice frame, the session automatically terminates.
Sessions can also be manually terminated when necessary.
This mechanism ensures that SFR resources are always released and the network operates efficiently.
Regarding SFR Connections
The system is currently in an experimental phase.
Initial experimental operation is conducted on a small scale with the cooperation of the VoIP Link Research Group.
The primary purpose of this system is to provide infrastructure for VoIP connectivity between SFR stations.
Therefore, it is not primarily intended to connect private hotspots directly when they are not part of an SFR station.
Since the SFR-side hotspots operate as distributed components of the system, configuration errors may affect the entire network.
Future development includes wired connection nodes, which will allow public nodes to be connected to SFR-Mesh in combination with SFR stations.
Operation and installation of hotspots at each SFR station remain the responsibility of the respective SFR operators.
SFR-Mesh provides infrastructure resources and does not assume operational responsibility for SFR station equipment.
Interconnection with Non-DMR Modes
SFR-Mesh is designed strictly in compliance with ETSI specifications and therefore operates as a DMR-specific system.
Because the system interacts at the frame level, interoperability with other digital voice modes would require a protocol interpreter or gateway mechanism.
At present, developing such a system is considered impractical.
The realistic interoperability approach is at the static TG connection level.
However, SFR-Mesh implements Open Bridge Protocol (OBP), maintaining compatibility with existing ADN systems, allowing potential future expansion.
A D-APRS module is also planned.
Is This a Japan-Specific System?
No.
Some may wonder whether this is a “Galápagos-style” system unique to Japan.
However, the system is being developed in strict accordance with ETSI standards, ensuring that it does not become a proprietary or isolated implementation.
SFR-Mesh is currently designed for simplex operation, but future development will support duplex repeaters, enabling operation on conventional DMR repeater infrastructure.
This would improve the inefficiency of static TG connections and allow dynamic resource allocation, potentially achieving operational efficiency similar to trunking systems (excluding frequency control).
While the widespread use of SFR in amateur radio is somewhat unique to Japan, similar professional SFR use cases exist in regions such as Russia.
By enabling flexible and open interconnection between SFR stations, SFR-Mesh aims to improve accessibility so that even users without personal hotspots can enjoy network connectivity.
The developer’s goal is to allow amateur radio operators to share enjoyable communication experiences through DMR.
Given the current regulatory and operational environment in Japan, SFR connectivity represents a practical solution, and contributing to its wider adoption would be greatly appreciated.
About the System
The SFR-Mesh system was independently developed by Takahisa Sato (7K2LGO) and currently operates on his personal server.
The software is still under active development and may contain bugs or incomplete features. Improvements will continue through ongoing experimental operation.
While the system architecture, programming, and implementation have been carried out individually by the developer, operational testing has been made possible through the invaluable cooperation of Ichikawa (JF1UVG) from the VoIP Link Research Group.
His continuous support and testing efforts have been essential in bringing the project to its current stage.
